Introduction
The chosen process is the process of designing a new information system. An Information System (IS) is a set of hardware, software, data, and people that work together to collect, store, process, and output information. Businesses need ISs to provide information that helps managers make decisions to run the business (Laudon & Laudon, 2004). Without an IS, managers would have to rely on their personal knowledge and experience to make decisions, likely leading to sub-optimal decisions.
New information systems are needed for two main reasons. First, they are required to keep up with the ever-changing technology landscape. As new technologies are developed, businesses must adopt new information systems to stay competitive. Secondly, they are essential to respond to the changing needs of the business (Laudon & Laudon, 2004). They may need new systems to keep track of new types of data or to provide new functionality that wasn’t needed in the past.
Activities in Developing an Information System
Identifying the Need for a New Information System
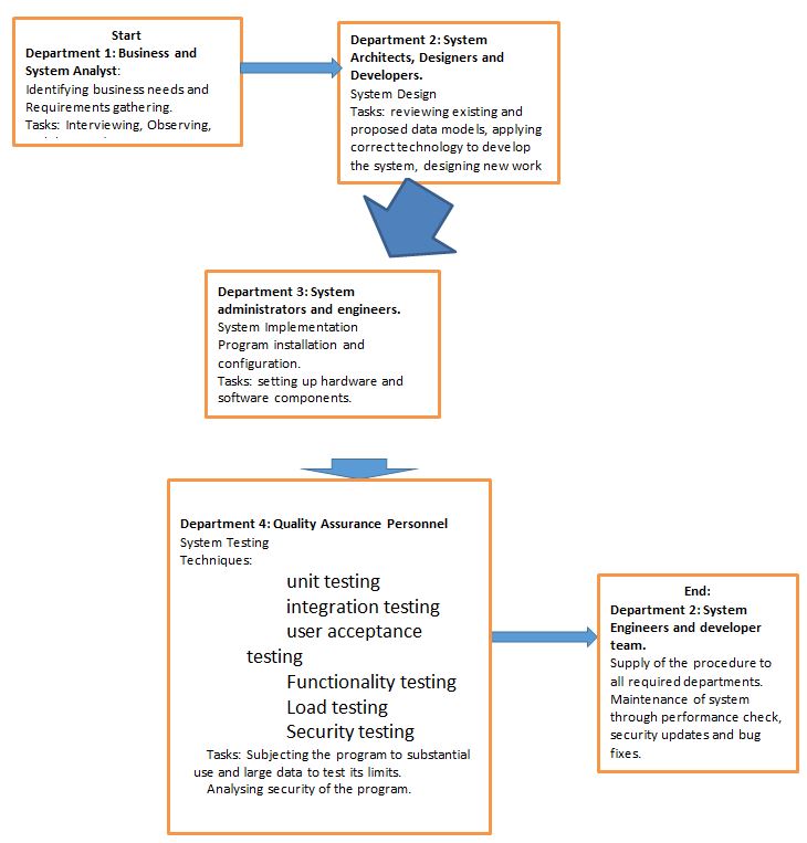
The first activity in designing a new information system is identifying the need for the system, which business analysts or system analysts do. This may be done through interviews with stakeholders, observations, or other research methods. This involves understanding the business problem that the system is intended to solve (Teknova, 2020, para. 10). This problem may be due to inefficiencies in the current system, or it may be that the current system does not have the functionality required to support the business.
Gathering System Requirements
The second step is requirements gathering conducted by business and system analysts. It involves collecting and documenting the requirements for the new system, which depends on the type of business and the goals it wishes to achieve. This may involve interviews with stakeholders, observation of current work processes, and analysis of existing data (Teknova, 2020, para. 14). The requirements must be gathered from all stakeholders to ensure that the new system meets the needs of the business.
Designing the System
System design is the third activity, which involves creating an information system based on the assessment and the organization’s requirements. Tasks involved in this step include creating new data models, designing new workflows, and choosing the appropriate technology, which system architects and designers conduct.
Implementing the System
System implementation follows once the desired system has been developed and is overseen by system administrators and engineers (Teknova, 2020, para. 16). First, the system is installed in the various workstations and gadgets that will utilize it. It is then configured to the information in the system to access and analyze the information in it. Tasks included in this activity are setting up the hardware, installing the software, and configuring the system to meet the business’s specific needs.
Testing the System
Once the system has been implemented, the next step is to test it. This can be done by quality assurance personnel through unit testing, integration testing, and user acceptance testing. It can further be tested by end-users who use the system once it is built. They play a critical role in the design process, as their input is essential in understanding the business needs that the system must address (Teknova, 2020, para. 17). Furthermore, system testing entails a suite of tests that are run against the new system to ensure that it meets the requirements. These tests can include functional testing, load testing, and security testing.
Functional Testing
Functional testing verifies that the new system meets its purpose requirements. This can include testing the user interface to ensure that it is easy to use, as well as the performance and data integrity of the new system.
Load Testing
Load testing ensures that the new system can handle the required weight of the enormous amounts of data and users involved. The program can be subjected to many users, great data sets, and many transactions to identify whether it can sustain pressure or shut down (Teknova, 2020, para. 18). This would give the company an understanding of the program’s reliability, especially in busy periods when the system may be heavily used. An unsustainable program can cause delays and poor performance in an organization, mainly when it relies entirely on digital means to operate all activities.
Security Testing
Finally, security testing ensures that the new system is safe. The system is analyzed for authentication and authorization mechanisms, data encryption, and access control mechanisms (Sacks et al., 2020, para. 4). The new system will likely contain sensitive data that should not be disclosed to unauthorized personnel and, thus, should be protected.
Adjusting and Maintaining the System
If the system successfully integrates into the organizational needs, system engineers adjust it to all other needed areas and monitor its performance. They also conduct necessary maintenance procedures like bug fixes and security updates. This activity aims to ensure that the new system continues operating as intended and fix any problems that may arise. Activities such as backing up data, applying software patches, and troubleshooting problems are constantly performed (Sacks et al., 2020, para. 5). This team further identifies possibilities of a security breach by understanding the program better to analyze points where hackers can take advantage to enter the system.
Swim Lane Technique
Swim lanes are used to create a visual representation of a process and can help identify inefficiencies or areas of improvement. Each swim lane is typically labeled with the name of a department or team, and activity is assigned to the appropriate swim lane (Waterhouse, 2021, p. 210). This can help to ensure that everyone involved in a process is aware of their responsibilities and can help to identify where bottlenecks are occurring.

Conclusion
In conclusion, the information provided gives a detailed overview of designing a new information system. It is clear that many activities are involved in this process, which is essential to running a business. The process is complex, but ensuring that the business has the most up-to-date and practical information system possible is necessary. Designing a new information system can help ensure that everyone involved knows their responsibilities and that all activities are assigned to the appropriate department. The swim lane technique is a helpful way to visualize a process.
References
Laudon, K. C., & Laudon, J. P. (2004). Management information systems: Managing the digital firm. Pearson Educación.
Sacks, R., Brilakis, I., Pikas, E., Xie, H. S., & Girolami, M. (2020). Construction with Digital Twin Information Systems. Data-Centric Engineering, 1. Web.
Teknova, P. (2020). 6 stages in Information Systems Development. Profio Indonesia. Web.
Waterhouse, J. (2021). Streamlined workflow analysis using swim lanes. Technical Services Quarterly, 38(3), 207–235. Web.